外国人介護人材の受入
新着情報
新着情報はありません。
外国人介護人材の受入に関する取組や事業の情報等を掲載しています。
- 1.介護事業所向け外国人介護人材受入のガイドブックについて
- 2.事業所向け外国人介護人材受入促進セミナーの開催
- 3.外国人介護人材へのオンライン研修事業
- 4.友好関係にあるベトナムの大学との連携事業
- その他.修学資金の貸付について
- 参考.外国人介護人材受入に関する実態調査
- 参考.外国人介護人材の受入制度
- 参考.外国人介護人材に関する団体の情報
1.介護事業所向け外国人介護人材受入のガイドブックについて
- 外国人材受け入れガイドブック[PDFファイル/10MB]
介護事業所向けに,制度や受入事例等をまとめたガイドブックを作成しました!
受入れに向けての検討や,受入れ体制の準備等にご活用ください。
2.介護事業所向け外国人受入促進セミナーの開催
県内先進事例や専門家による外国人材の制度の紹介,外国人に伝わりやすい日本語の説明,海外現地日本語学校との中継などを行うセミナーを
オンラインで開催。(令和7年度は12月19日に開催予定)
参考:令和7年度セミナーチラシ

3.外国人介護人材へのオンライン研修事業
- 外国人介護人材向けオンライン日本語研修
・日本語レベル別研修:日本語レベル別研修に向けたオンライン研修を受講者の日本語レベル(N2からN4)に応じて実施
・オンデマンド研修:好きな時間に日本語の自学ができるよう、オンデマンドコンテンツ(10分程度の動画)を提供
- 介護福祉士試験対策
・介護福祉士の国家資格対策:県内介護事業所の外国人材に対し、オンラインによる集合型の対策講座を実施
・介護福祉士の資格取得個別学習支援:県内介護事業所の外国人材に対し、オンラインによるマンツーマンの対策講座を実施
・介護福祉士国家資格対策システム:好きな時間に介護福祉士の試験対策ができるように、eラーニングシステムを整備
4.友好関係にあるベトナムの大学との連携事業
ベトナムの3大学と締結した介護人材に関する覚書に基づき,長崎県で就労を希望するベトナムの大学生に向けて以下の事業を実施する。
- ベトナムにおける長崎のPR事業
ベトナムの教育機関に委託し,人材交流に関する覚書を締結しているベトナムの大学生に長崎県や介護の魅力をPR(各大学におけるPRコーナーの設置・監理,Facebookによる周知 等)
- 県内介護事業所とのオンライン面談会の実施
ベトナムの学生と介護事業所を結ぶため,オンライン面談会を実施。
その他.修学資金の貸付について
介護福祉士を養成する学校等に入学し,介護福祉士の資格の取得を目指す学生等に対して修学資金の貸付を行い,修学を容易にすることにより,長崎県内の介護施設等において介護福祉士の業務に従事する者を確保するとともに,その定着を図ることを目的に実施するもの。
(日本人も含めた貸付制度)
| 貸付先 | 一般社団法人 長崎県社会福祉協議会 |
| 対象経費 | 学費,入学準備金,就職準備金,国試受験対策費など |
| 貸付金額 | 年間で最大168万円(勤務実績により返還免除規定あり) |
詳しくは貸付先である長崎県社会福祉協議会ホームページをご確認ください。
参考.外国人材受入に関する実態調査
県内事業所の外国人介護人材受入に関する実態を把握するため,調査を実施しましたのでその結果をお知らせします。
- 調査時期:令和6年7月
- 調査対象及び回答状況:県内で入所系の介護サービス事業所を有する472法人を対象に調査を行い、216法人が回答。(回答率46%)
令和6年度 外国人介護人材実態調査[PDFファイル/174KB]
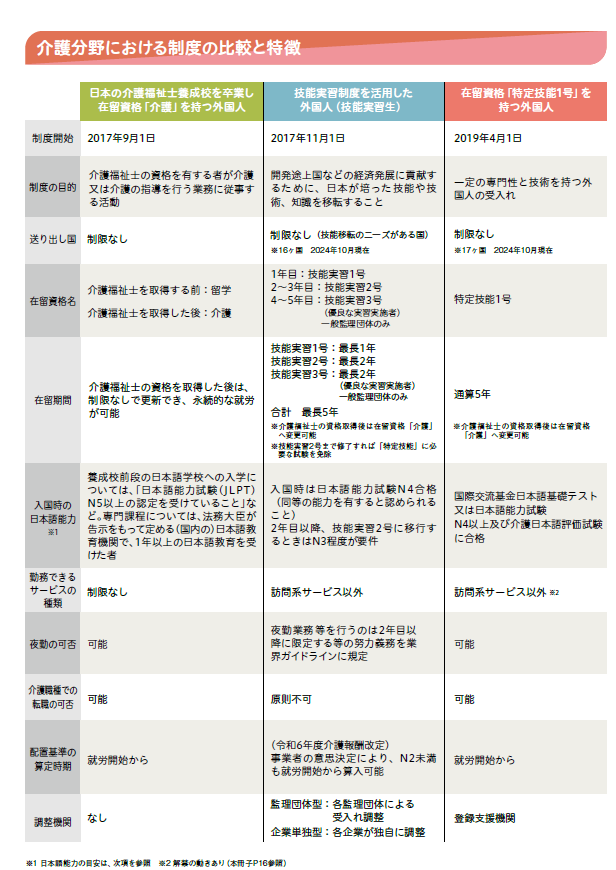
参考.外国人介護人材の受入制度
外国人介護人材受入れの仕組みについては,以下の4制度があります。(本県では令和6年12月時点でEPAによる受入実績はありません)

各制度の概要,趣旨等については、厚生労働省のホームページに記載されています。
<厚生労働省HP>
- 介護福祉士資格を取得した留学生に対する在留資格「介護」の創設について(外部リンク)
- 外国人技能実習制度への介護職種の追加について(外部リンク)
- 介護分野における新たな外国人材の受入れ(在留資格「特定技能」)について(外部リンク)
参考.外国人材受入に関する団体の情報
このページの掲載元
- 長寿社会課
-
郵便番号850-8570
長崎県長崎市尾上町3番1号ファックス番号 095-895-2576

